Overview
由来:
2002 年 Linus 选择了一个商业的版本控制系统 BitKeeper 来管理 Linux 系统,秉持着开源精神 BitKeeper 授权 Linux 社区免费使用这个版本控制系统。而 2005 年 Linux 社区的一些人企图破解 BitKeep,被发现后 Linux 社区失去了 BitKeeper 的免费使用权。因此,Linus Torvalds 于 2005 年用 C 语言开发了 Git 这一款 分布式 的版本控制系统。
集中式 vs 分布式:
集中式版本控制系统:版本库只存放在中央服务器上,便于集中式管理,但必须要连接到中央服务器才能工作。
分布式版本控制系统:每个用户的电脑上都拥有一个完整的版本库,近乎所有操作都在本地执行。理论上可以没有中央服务器,但一般为了方便协作,都会使用一台中央服务器 (origin) 进行代码托管。
Git 直接记录快照,而非差异比较:
不像 SVN 等 基于差异 的版本控制工具,Git 每次提交,对于发生变化的文件,会全量保存一份快照,对于没有变化的文件,不会重复保存而是保留一个指向之前存储文件的链接。
参考
基础操作
使用
git xxx -h或git help xxx可以查看帮助信息。
Git 配置项
- 查看所有配置项,—show-origin 表示显示配置项所在文件。
git config -l --show-origin- 查看当前生效的配置项,在不同的上下文中执行,可能会有不同的结果。
git config key- 修改配置项,—global 指全局配置,不指定则为 —local,即本仓库配置。
git config [--global] key value- 下面是几个可能需要关注的配置项:
| 配置项 | 说明 |
|---|---|
| user.name | 用户名 |
| user.email | 邮箱 |
| init.defaultbranch | 初始化主分支名称,默认 master |
| core.autocrlf | CLRF 自动转换 - true 提交时转换为 LF,检出时转换为 CRLF(默认); - input 提交时转换为 LF,检出时不转换 (建议); - false 都不转换; |
| pull.rebase | pull 的默认行为,默认 false,即使用 merge,建议设为 true |
| core.excludesFile | 指定一个.gitignore 文件位置 |
| http.proxy | http://127.0.0.1:7890 |
| https.proxy | https://127.0.0.1:7890 |
备注:可以使用 git config --global --edit 命令直接编辑配置文件,配置文件位于 ~/.gitconfig。
- 生成密钥
# 默认在家目录 .ssh 下生成 id_rsa 与 id_rsa.pub 文件
ssh-keygen -t rsa -C "email@example.com"
# 使用 -f 参数可以指定输出文件
ssh-keygen -t rsa -C "email@example.com" -f ./id_rsa仓库
- 创建仓库,成功后会多出一个
.git隐藏目录,存放版本库信息。
# 将某一目录初始化为 Git 仓库
git init <path>- 增删改查远程仓库
# 克隆远程仓库
git clone <url> [new name]
# 添加
git remote add <shortname> <url>
# 删除
git remote remove <shortname>
# 重命名
git remote rename <old name> <new name>
# 查看已关联的远程仓库
git remote -v
# 查看详细信息
git remote show <shortname>- 拉取与推送
# 拉取但不合并,需要紧接着执行 git merge
git fetch origin master
# 拉取并合并
git pull origin master
# 推送
git push origin master
# 使用 -u (--set-upstream) 参数简化下次操作,下次不需要带 origin master
git push -u origin masteradd、status、diff
文件状态转换图:

使用 git status [--short] 可以查看工作区中文件的状态。
工作区中的文件有未追踪 untracked 和已追踪 staged 两种状态,首次使用 git add <file>... 将文件添加进暂存区,并纳入追踪状态,后续再次 add 该文件,只是将工作区中该文件的变化提交到暂存区。
暂存区中的文件有未修改 unmodified 和已修改 modified 两种状态。
使用 git diff 可以以文件补丁的方式查看具体修改内容,需要注意:
- 直接使用
git diff比较的是工作区与暂存区文件的差异; - 使用
git diff --staged比较的是暂存区与上一次提交的差异。
commit、amend
- 暂存区的内容提交到版本库中
# -m 编辑提交说明
git commit -m "xxx"
# -a 跳过使用暂存区,将已追踪的文件自动 add 并提交
git commit -a -m "xxx"- 合并提交,用来补充上次的提交
git commit --amend -m 'xxx' .gitignore、.gitkeep
.gitignore告诉 git 忽略哪些目录或文件,直接看官方文档的例子:
# 忽略所有的 .a 文件
*.a
# 但跟踪所有的 lib.a,即便你在前面忽略了 .a 文件
!lib.a
# 只忽略当前目录下的 TODO 文件,而不忽略 subdir/TODO
/TODO
# 忽略任何目录下名为 build 的文件夹
build/
# 忽略 doc/notes.txt,但不忽略 doc/server/arch.txt
doc/*.txt
# 忽略 doc/ 目录及其所有子目录下的 .pdf 文件
doc/**/*.pdf- git 追踪的是文件的变化,而非文件夹,因此想要提交一个空文件夹时,可以在里面创建一个
.gitkeep文件。此操作是约定而非标准。
删除、移动文件
- 删除文件,同时删除工作区与暂存区的指定文件,下次 commit 时会被记录到版本库。相当于先手动删除文件,再执行 add 操作。
# -f 直接删除
# --cached 只删除暂存区,保留本地文件
git rm [-f] [--cached] <file>...- 移动/重命名文件,使用
git mv 旧文件 新文件命令进行移动或重命名,相当于执行了下面三条命令:
mv 旧文件 新文件
git rm 旧文件
git add 新文件撤销、恢复
- 撤销暂存区 的文件,即文件变为 unstaged 状态。
git restore --staged <file>...
# 或
git reset head <file>...- 恢复工作区 的文件,如果暂存区有该文件,则从暂存区恢复,否则从版本库中恢复上次的提交。
git restore <file>...
# 或
git checkout -- <file>...提交历史、版本回退
- 使用
git log查看提交历史:
| 参数 | 说明 |
|---|---|
| -n | n 为数字,指定查看前 n 次提交 |
| -p, —patch | 以补丁格式输出差异 |
| —stat —shortstat | 查看统计信息 |
| —graph | 以 ASCII 图的形式显示分支与合并历史 |
| —pretty=xxx | 设置输出格式 [oneline,short,full,fuller,format(自定义)] |
| —abbrev-commit | 仅显示校验和的前几个字符 |
| —oneline | 等价于 —pretty=oneline —abbrev-commit 简写 |
- 使用
git reset --hard回退版本:
# 加几个 ^ 就是回退几个版本
git reset --hard HEAD^
# 也可以使用版本号
git reset --hard 版本号- 如果回退后想要后悔,但找不到最近的版本号了,可以使用
git reflog查看操作记录。
标签
- 本地
| 操作 | 说明 |
|---|---|
| git tag v1.0 | 给当前分支上最新的 commit 打上标签 |
| git tag v2.0 版本号 | 给指定版本的 commit 打上标签 |
| git tag -d v1.0 | 删除标签 |
| git tag | 查看所有标签 |
| git tag -l “v1.0.*“ | 查看匹配的标签 |
| git show v1.0 | 查看标签的详细信息 |
- 远程
| 操作 | 说明 |
|---|---|
| git push origin v1.0 | 将某个标签推到远程 |
| git push origin —tags | 将所有未 push 的标签推到远程 |
删除远端标签分为两步:
git tag -d v1.0先删除本地标签git push origin :refs/tags/v1.0删除远程的标签
分支操作
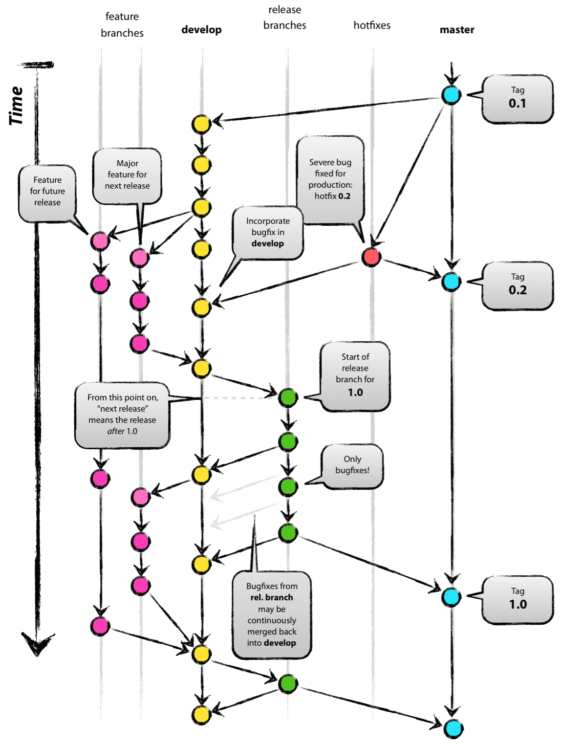
分支模型
图片来源 https://nvie.com/posts/a-successful-git-branching-model/

本地分支
- 查看所有分支
# 查看所有分支
git branch
# 带上最近一次提交信息
git branch -v
# 查看已合并到当前或未合并到当前分支的分支
git branch [--merged] [--no-merged]
# 查看已合并到指定或未合并到指定分支的分支
git branch [--merged] [--no-merged] <branch name>
# 查看分支图
git log --oneline --decorate --graph --all- 创建、切换分支
# 从当前分支创建一个新的分支
git branch <branch name>
# 切换分支
git checkout <branch name>
# 或
git switch <branch name>
# 创建并切换
git checkout -b <branch name>
# 或
git switch -c <branch name>- 删除分支
git branch -d <branch name>远程分支
- 查看远程分支
# 列出远程仓库的分支、标签等信息
git ls-remote <remote>
# 列出详细信息
git remote show <remote>
# 查看跟踪分支与关联的本地分支关系
git branch -vv- 拉取、推送、删除
# 先拉取(更新本地无,而远程有的信息)
git fetch <remote> <branch>
git fetch --all
# 再合并
git merge <remote> <branch>
# 拉取并合并
git pull <remote> <branch>
# 跟踪分支(将本地分支与远程分支建立关联,名称可以不同)
git checkout -b <branch> <remote>/<branch>
# 简写为(默认名称相同)
git checkout --track <remote>/<branch>
# 推送
git push <remote> <branch>
# 删除
git push origin --delete <branch>合并、冲突
- 合并分支
# 将下面的分支合并到当前所在分支
git merge <branch name>什么是 Fast-foward?
例如将 hotfix 分支合并到 master 时,如果 master 在 hotfix 创建到合并的这段时间内,没有发生版本变化,即 hostfix 的提交是 master 当前状态的延续,则可以通过直接移动 master 的指针指向 hotfix 指向的版本,达到“快进”的效果。如下图 master 下一步可以直接指向 c4。
可以通过参数 git merge --no-ff 指定不使用 Fast-foward(ff)。
当无法使用 ff 的时候,Git 会使用两个分支的末端所指的快照(C4 和 C5)以及这两个分支的公共祖先(C2),进行合并。

合并后会产生一个 合并提交,如下图 c6 所示,它有不止一个父提交。

当合并产生 冲突 时,Git 会进入 merging 状态,这时需要使用 git status 查看哪些文件因为冲突而处于未合并的状态,需要手动打开冲突文件进行合并。冲突文件看起来像是下面这样,手动选择保留 ======= 上下哪一部分,并删除多余的内容:
<<<<<<< HEAD:index.html
这里是当前分支内容
=======
这里是要并入的分支内容
>>>>>>> iss53:index.html手动合并完成后,使用 git add 命令标记该文件为冲突已解决,然后再 commit。
rebase
前面的合并使用到了 merge,还有一种合并方法称之为 变基(rebase),它可以用来 合并操作历史,使提交历史更加整洁,看上去像是串行提交的一样。
未合并:

使用 merge:

使用 rebase:

# 使用 merge,先切换到 master 再合并
git checkout master
git merge experiment
# 使用 rebase,先切换到 experiment 再合并
git checkout experiment
git rebase master
# 或免去切换操作
git rebase master experiment可以理解为将当前分支 experiment 出生后的修改重放到 master 上。
它的原理是首先找到这两个分支(即当前分支
experiment、变基操作的目标基底分支master) 的最近共同祖先C2,然后对比当前分支相对于该祖先的历次提交,提取相应的修改并存为临时文件, 然后将当前分支指向目标基底C3, 最后以此将之前另存为临时文件的修改依序应用。
注意
只有尚未 push 的本地修改,或即使 push 了也还没有人基于这些提交进行开发时,可以使用 rebase。因为 rebase 会修改提交历史。
如果不小心发生了,请立即通知每个人执行git pull --rebase。
可以将自己的 Git 配置 pull.rebase 设为 true,避免“有人推送了经过变基的提交,并丢弃了你的本地开发所基于的一些提交”。
